VEIKALIEM.LV
Обмен накладными
Базовые сценарии обмена
Поставщикам
Быстрый старт
Регистрация
Выгрузка накладных на сайт
Публикация накладных
Контроль
Исправление накладных
Техническая информация
Форматы данных
Транспортные протоколы
Утилита + FTP
Реестр известных ошибок
Содержание накладной
Тара
Торговцам
Документ без регистрации
Регистрация
Получение накладных
Выгрузка накладных в вашу систему
Маппинг данных
Округление цен и сумм
Контроль
Стандартный WorkFlow
Техническая информация
Форматы данных
Транспортные протоколы
Логистике
Выгрузка чужих накладных
Торговым сетям
Связи и обмен данными
Что такое связи и работа с ними
Обмен каталогом товара
Роль поставщика
Роль получателя
Получение заказов
Базовый принцип
Маппинг данных
Элементы системы
Номенклатура
Продукт
Базовые параметры
Изображения продуктов
Теоретические остатки
Автоматический перевод
Ручная загрузка номенклатуры
Удаление номенклатуры
Продукты с вариациями
Публикация продуктов
Ежедневная работа
Публикация вручную
Preču saiknes
Pamat/padotais
Аттрибуты
Номенклатура поставщиков
Отчеты и слежение
Точки доставки
Ваши поставщики
Склад
Корзина
Планируемая дата прибытия
Ожидаемое заказанное кол-во
Система лояльности
Интеграция
Конфигурация
Команды API
Алгоритмы
Примеры использования
Скидка на продукты
Скидка по вторникам
Скидка на группу
Накопление баллов
Баллы за любой заказ
Доп. баллы при условии
Баллы за промокод
Округление скидки
Исключение акционных товаров
Плагины
Контрагенты
Актуализация данных
Присвоение цен
Работа с должниками
Ограничение номенклатуры
Доступы к внешним ресурсам
Счета, исходящие
План платежей
Входящие заказы
Отсылка сообщений
Названия продуктов
Нумерация заказов
Изменение данных заказа
Ценовые предложения
Приходная накладная
Печать стикеров
НДС на продукты
Акциз
Службы доставки
Зоны, общие понятия
Зоны на карте
Rezervācijas
Klientu sūdzības
Atlaides
Beneficiāri
Интерфейс системы
Неявные элементы интерфейса
Менеджер задач
Постановщику задач
Сообщения
Внутренние сообщения
Цветовая маркировка
Закупки
Внутренние заказы
С мобильного устройства
Техническое
Разработчику
Тестовые сценарии
Фоновые процессы
Импорт данных
Ручной импорт
Миграция на другой сервер
Эксперименты с HDD/SSD
Эксперименты с Avaya 4850GTS
Ecom Legacy Server
DNS Servers
Image Server
Интернет магазин
Виртуальный сервер разработчика
Отсылка э-почты
Интеграции
1C Bitrix
Ньюансы
Amazon
Конфигурация
Выгрузка данных
Фоновые процессы
Получение заказов
Amazon Vendor
Конфигурация
Соединение
Dais
Dawanda
Конфигурация
Directo
DPD
DHL
Dox IN Box
Конфигурация
Ebay
Автоматическое обновление
ECOM 2.0
Получение заказов
Запросы на сборку заказов
Отсылка невторизованного каталога
Grabber.vekaliem.lv
Etsy
Получение заказов
Автоматическое обновление
IIKO
Конфигурация
Работа с данными
Приходные накладные
Маппинг каталога товара
Анализ запросов
IIKO Marketplace
Общая схема
Ручная циркуляция данных
Авторизация клиентов
Маппинг точек и компаний
Коды концепций
Фасовка
Интеграция с IIKO.BIZ
Latvijas Pasts
Lyoness
Navision
Norgate
OrangePay
PayPal
PaySera
PayTraq
Rikar
Прием ваших заказов
Пример LATTS
SEB
Shopify
Shopping IV
Загрузка из файла
Инвентаризация
Прямое соединение
Web Order
Проверка товара
Swedbank
Swedbank Gateway
Tildes Jumis
UVS кассы
Venipak
VeikaliemExchange.exe
Via3L
Загрузка исходящих накладных
Wolt
Управление POS системами
Развертывание и настройка
Работа с клиентами
Управление складом
Реальный склад
Развертывание и настройка
Первичная регистрация товара
Виртуальный склад
Приходная накладная
Принципы связи заказов и склада
Preces rezervācija pasūtīšanas brīdī
Сбор позиций пришедших заказов
Закупка товара на склад
Печать ценников и наклеек
Печать из интерфейса
Мобильное приложение
Iekšējā pārvietošana
Nodošana realizācijai
Atgriešanas pieņemšana
Торговым сетям
Реализованные сценарии
Коррекция данных сети поставщиком
Работа со списком участников сети
Сбор ценовых предложений
Базовый сценарий
Описание элементов процесса
Обмен жалобами
Граббер данных
Актуализация цен и остатков
Обьединение продуктов
Публикация данных
Публикация производителей
Интернет магазин
Кеширование
Авторизация пользователей
EDITABLE элементы
Правила написания кода
CSS
Написание нового движка
Сервер разработки
Написание полностью с нуля
Концепция компоновки
Элементы сайта
Показ продуктов
Баннерная реклама
Резервация товара
Наличие товара
Элементы портала
Изменения каталога поставщиков
Функции торгового агента
Переводы интерфейса
Лояльность
Скидочные купоны
Обработчик ссылок
Стандартный
Rēķinu pārvaldīšana
Rēķinu numerācija
Maksājumu neizpilde un represijas
Apmaksu ievade un sadale
Mobilā ierīce
Inventarizācijas pielikums
Instalēšana, reģistrācija
Lietošana
Tirdzniecības aģents
Pasūtījumu reģistrēšana
Uzstādīšana
Piekļuvju tiesības
Drukāt ar ārējo printeri
Uzlīmes uz produktiem
Pasūtījumi piegādātājiem
Lietotāju instrukcijas
Ar sistēmu veiktā darba sākums
Galvenie interfeisa elementi
Lietotāju izveidošana
Uzņēmuma profila konfigurācija
Sistēmas interfeisa konfigurācija
Darbs ar atbalsta dienestu
Darbs ar klientiem
E-pastu izsūtīšana
Jūsu nomenklatūra
Nomenklatūras kataloga pārvalde
Preču pozīciju izveidošana
Dzēšana un deaktivācija
Publikācijas un publiskās preces
Ražotāji
Kategorijas
Atribūti
Cenu veidošanās
Darbs ar rēķiniem
Izejošie rēķini
Apmaksa
Darbs ar šabloniem
Automātiskā apstrāde
Ražošana
Rūpnīcas darba scenāriji
Ražošanas pieprasījuma druka
KDS
Ierīces
Kustības sensors
Preces svītrkoda skeneris
Attālinātā administrācija
Restorāns
Izvietošana
Pasūtījumu korekcija pēc algoritma
PriceSpy
Iepazīšanas ar PriceSpy
Balanss
Обмен накладнымиБазовые сценарии обменаПоставщикамБыстрый стартРегистрацияВыгрузка накладных на сайтПубликация накладныхКонтрольИсправление накладныхТехническая информацияФорматы данныхТранспортные протоколыУтилита + FTPРеестр известных ошибокСодержание накладнойТараТорговцамДокумент без регистрацииРегистрацияПолучение накладныхВыгрузка накладных в вашу системуМаппинг данныхОкругление цен и суммКонтрольСтандартный WorkFlowТехническая информацияФорматы данныхТранспортные протоколыЛогистикеВыгрузка чужих накладныхТорговым сетямСвязи и обмен даннымиЧто такое связи и работа с нимиОбмен каталогом товараРоль поставщикаРоль получателяПолучение заказовБазовый принципМаппинг данныхЭлементы системыНоменклатураПродуктБазовые параметрыИзображения продуктовТеоретические остаткиАвтоматический переводРучная загрузка номенклатурыУдаление номенклатурыПродукты с вариациямиПубликация продуктовЕжедневная работаПубликация вручнуюPreču saiknesPamat/padotaisАттрибутыНоменклатура поставщиковОтчеты и слежениеТочки доставкиВаши поставщикиСкладКорзинаПланируемая дата прибытияОжидаемое заказанное кол-воСистема лояльностиИнтеграцияКонфигурацияКоманды APIАлгоритмыПримеры использованияСкидка на продуктыСкидка по вторникамСкидка на группуНакопление балловБаллы за любой заказДоп. баллы при условииБаллы за промокодОкругление скидкиИсключение акционных товаровПлагиныКонтрагентыАктуализация данныхПрисвоение ценРабота с должникамиОграничение номенклатурыДоступы к внешним ресурсамСчета, исходящиеПлан платежейВходящие заказыОтсылка сообщенийНазвания продуктовНумерация заказовИзменение данных заказаЦеновые предложенияПриходная накладнаяПечать стикеровНДС на продуктыАкцизСлужбы доставкиЗоны, общие понятияЗоны на картеRezervācijasKlientu sūdzībasAtlaidesBeneficiāriИнтерфейс системыНеявные элементы интерфейсаМенеджер задачПостановщику задачСообщенияВнутренние сообщенияЦветовая маркировкаЗакупкиВнутренние заказыС мобильного устройстваТехническоеРазработчикуТестовые сценарииФоновые процессыИмпорт данныхРучной импортМиграция на другой серверЭксперименты с HDD/SSDЭксперименты с Avaya 4850GTSEcom Legacy ServerDNS ServersImage ServerИнтернет магазинВиртуальный сервер разработчикаОтсылка э-почтыИнтеграции1C BitrixНьюансыAmazonКонфигурацияВыгрузка данныхФоновые процессыПолучение заказовAmazon VendorКонфигурацияСоединениеDaisDawandaКонфигурацияDirectoDPDDHLDox IN BoxКонфигурацияEbayАвтоматическое обновлениеECOM 2.0Получение заказовЗапросы на сборку заказовОтсылка невторизованного каталогаGrabber.vekaliem.lvEtsyПолучение заказовАвтоматическое обновлениеIIKOКонфигурацияРабота с даннымиПриходные накладныеМаппинг каталога товараАнализ запросовIIKO MarketplaceОбщая схемаРучная циркуляция данныхАвторизация клиентовМаппинг точек и компанийКоды концепцийФасовкаИнтеграция с IIKO.BIZLatvijas PastsLyonessNavisionNorgateOrangePayPayPalPaySeraPayTraqRikarПрием ваших заказовПример LATTSSEBShopifyShopping IVЗагрузка из файлаИнвентаризацияПрямое соединениеWeb OrderПроверка товараSwedbankSwedbank GatewayTildes JumisUVS кассыVenipakVeikaliemExchange.exeVia3LЗагрузка исходящих накладныхWoltУправление POS системамиРазвертывание и настройкаРабота с клиентамиУправление складомРеальный складРазвертывание и настройкаПервичная регистрация товараВиртуальный складПриходная накладнаяПринципы связи заказов и складаPreces rezervācija pasūtīšanas brīdīСбор позиций пришедших заказовЗакупка товара на складПечать ценников и наклеекПечать из интерфейсаМобильное приложениеIekšējā pārvietošanaNodošana realizācijaiAtgriešanas pieņemšanaТорговым сетямРеализованные сценарииКоррекция данных сети поставщикомРабота со списком участников сетиСбор ценовых предложенийБазовый сценарийОписание элементов процессаОбмен жалобамиГраббер данныхАктуализация цен и остатковОбьединение продуктовПубликация данныхПубликация производителейИнтернет магазинКешированиеАвторизация пользователейEDITABLE элементыПравила написания кодаCSSНаписание нового движкаСервер разработкиНаписание полностью с нуляКонцепция компоновкиЭлементы сайтаПоказ продуктовБаннерная рекламаРезервация товараНаличие товараЭлементы порталаИзменения каталога поставщиковФункции торгового агентаПереводы интерфейсаЛояльностьСкидочные купоныОбработчик ссылокСтандартныйRēķinu pārvaldīšanaRēķinu numerācijaMaksājumu neizpilde un represijasApmaksu ievade un sadaleMobilā ierīceInventarizācijas pielikumsInstalēšana, reģistrācijaLietošanaTirdzniecības aģentsPasūtījumu reģistrēšanaUzstādīšanaPiekļuvju tiesībasDrukāt ar ārējo printeriUzlīmes uz produktiemPasūtījumi piegādātājiemLietotāju instrukcijasAr sistēmu veiktā darba sākumsGalvenie interfeisa elementiLietotāju izveidošanaUzņēmuma profila konfigurācijaSistēmas interfeisa konfigurācijaDarbs ar atbalsta dienestuDarbs ar klientiemE-pastu izsūtīšanaJūsu nomenklatūraNomenklatūras kataloga pārvaldePreču pozīciju izveidošanaDzēšana un deaktivācijaPublikācijas un publiskās precesRažotājiKategorijasAtribūtiCenu veidošanāsDarbs ar rēķiniemIzejošie rēķiniApmaksaDarbs ar šabloniemAutomātiskā apstrādeRažošanaRūpnīcas darba scenārijiRažošanas pieprasījuma drukaKDSIerīcesKustības sensorsPreces svītrkoda skenerisAttālinātā administrācijaRestorānsIzvietošanaPasūtījumu korekcija pēc algoritmaPriceSpyIepazīšanas ar PriceSpyBalanss

Базовые сценарии обмена

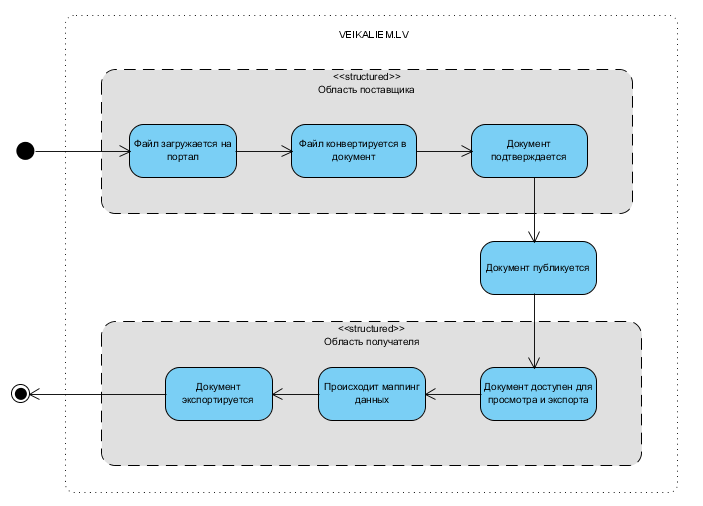
Стандартный сценарий

Основные процессы обмена можно представить следующей диаграммой:

Файл загружается на портал
На данном этапе оригинальные данные из источника без каких-либо изменений загружаются на портал. Источником может быть любая система, любой формат и любой транспортный протокол. Например "Данные из 1С в XML формате выгружаются на FTP" либо "Данные их Navision сгенеренные в виде PDF файла отсылаются на специальный адрес э-почты veikaliem.lv"
Файл конвертируется в документ
На данном этапе специальный обработчик разбирает полученный файл и на его основе создает документ (либо несколько). Обработчик это специальная подпрограмма которая может быть как узко специализирована для разбора только определенных файлов так и универсальная. По умолчанию портал сам пытается выбрать обработчик для ваших файлов, но вы можете в конфигурации указать и конкретный. При необходимости специальный обработчик может быть написан специально под вас.
Документ подтверждается
После того как документ создан системе нужно подтверждение что его можно раздавать дальше получателям. Подтверждение может даваться пользователем поставщика вручную либо документ может подтверждаться автоматически (если создание прошло без ошибок). Режим подтверждения вы можте установить в конфигурации.
Документ публикуется
Специальная внутри-системная операция. Документ дополняется нужной информацией и становиться доступным для указанных получателей. Чтобы документ мог стать публичным нужны определенные условия. О них можно почитать тут: условия для публикации накладной »
Документ доступен для просмотра и экспорта
Документ доступен получателю. Получатель может просмотреть документ, распечатать, дополнить необходимой информацией.
Маппинг данных
Процедура при которой данные из классификаторов поставщика заменяются на данные из ваших классификаторов. Обширная тема которой посвящен отдельный раздел документации.
Документ экспортируется
Документ экспортируется в указанный пункт назначения в указанном в конфигурации формате. Пунктом назначения может быть FTP, API, EMAIL. Формат документа может быть любым. Вы можете выбрать формат из списка либо запросить у нас конвертацию в свой уникальный формат. Экспортироваться докумен может как вручную пользователем так и в автоматическом режиме в зависимости от вашей конфигурации.

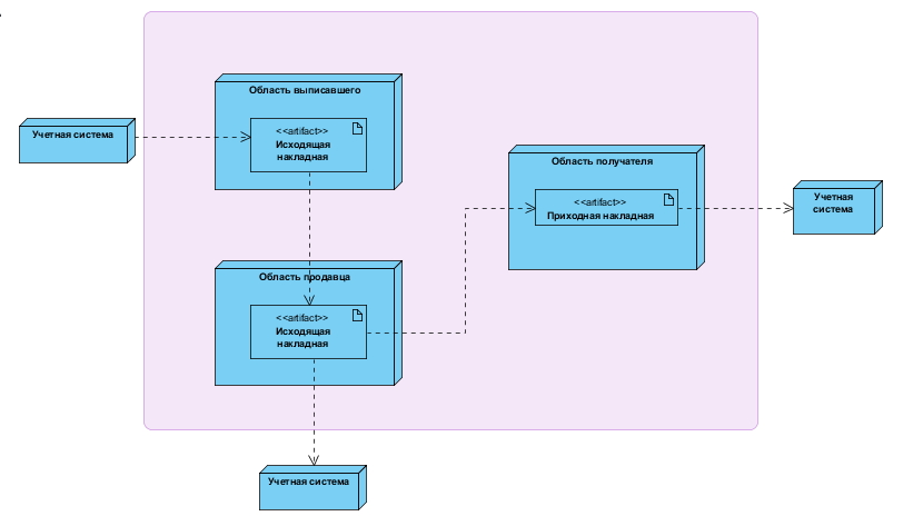
Сценарий с участием торговой сети

Ситуация когда получатель документов состоит в торговой сети (либо кооперации) и нужно документы параллельно передавать еще и в систему торговой сети. Поднобнее Тут »

Сценарий с делегированием выписки документов другой компании

Ситуация когда документ создается не у реального продавца а например когда логистика (совсем отдельная фирма) от лица продавца выписывает документы в своей системе. Поднобнее Тут »